RocheDiabetes Care Solutions - Personal.Predict
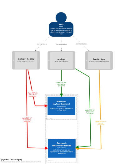
RocheDiabetes Care Solutions - Personal Solutions Integrate mySugr with Accu-Check Predict
RocheDiabetes Care Solutions - Plaform Personal Health Device Identity and Authorization Service

